Сделать домашней|Добавить в избранное
 

 
» Последние публикации на сайте » Страница 46
на правах рекламы
Сортировать статьи по: дате | популярности | посещаемости | комментариям | алфавиту

Межкаскадный трансформатор для ГМ70.

 

Межкаскадный трансформатор для ГМ70.

 

 

Коэфициент передачи : 1:1.

Железо от ОСМ-0,16 (160Вт)

Провод на первичке и вторичке 0,315мм.

Индуктивность более 60Гн.

Омическое сопротивление-105 Ом .

Полоса частот от 10 до 65000 Гц.

 Качаем ГМ70!. Ну и естественно все остальное  с "током сетки"!

На раскачке 6Н9 паралель, 6П9. А вообще море вариантов .

3000р.

Ламповый предварительный усилитель

[center]Ламповый предварительный усилитель
[center]Ламповый предварительный усилитель
[/center]
[/center] [center]
Ламповый предварительный усилитель
В кратце о данном изделии:Проще говоря это фрагмент схемы предусилителя от AUDIO NOTE. Тут применены традиционные 6Н2П-ЕВ. На самом деле устанавливать можно, что душа пожелает из этой серии. Надо сказать очень нелохо по звуку.Потенциометр Китай но Китай не подвальный, давно их ставлю -претензий нет у меня к ним, ну а так на вынос можно ставить и любые другие. Коэфициент усиления данной схемы 1:6. На рисунке схема одного канала!.Для запуска схемы необходим не большой по току дроссель мА на 50-5Гн, они на сайте у меня представлены, электролитический конденсатор после дросселя порядка 220мкфх400в,Напряжение питания может быть в широких пределах от 180 до 300в. , конечно понадобится небольшая корректировка анодного тока ламп в зависимости от напряжения питания, но для людей любознательных и умеющих думаю это не проблема. [/center] Думаю предусилитель с успехом найдет свое применение в радиолюбительских конструкциях и в частности для разгона оконечных каскадов усилителей на полупроводниках.Реализация Гибридного усилителя.!  Буду заказывать платы в заводском исполнении.Размер 110х110мм. Ориентируюсь на готовое изделие.

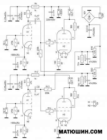
Фонокорректор- М17

Фонокорректор- М17
[center]
Фонокорректор- М17
[/center]
Фонокорректор выполнен на "Мелзовских лампах" 6Н9С. Питание кенотронное 5Ц4С. Изделие представляет собой два раздельных моноканала. За основу взята схема корректора -предусилителя Audio Note. Только в базовом варианте стоят лампы типа 12АХ7. Пришлось пересчитать все на 6Н9, в том числе и напряжения блока питания, установить дроссели по питанию, ( в базовом варианте их функция была заменена двух-ватными резисторами 2Ком, что я посчитал не совсем корректным). Межкаскадные конденсаторы К73-15,К40У9, Резисторы -Млт,Вс,Птмн. В блоке питания два тороидальных аноднонакальных трансформатора. Электролиты Hitachi. Два стабилизатора на накалы ламп. В общем делал я его почти месяц . Но результат оправдал потраченное время, причем могу сказать что я слушал до этого Audio Note и еще надо бы посмотреть кто кого переиграл бы. Хотя Note денег не малых стоит. Но сами то мы потомки СССР., вот и подбираем , то что осталось на развалах Империи ( я имею в виду рад. детали) пока еще все не закопали. 35000р

Корейские трансляционные усилители РАМ120,240,480

Корейские трансляционные усилители РАМ120,240,480
 
Корейские трансляционные усилители РАМ120,240,480
Есть некоторое количество таких усилителей БУ.Все рабочее за 0,5 цены от номинала. Описание могу выслать, если интерес есть.Усилитель сделан очень качествено. На выходе трансформатор. Тембра на каждый канал + Мастер  (тембр и громкость-общие для всех каналов.Есть выход на  нагрузку на 4Ом. На которую можно вешать нагрузку и выше.Качество по звуку обалденное.Все таки выходной транс на выходе дает свое не повторимое звучание.Есть Варианты с ФМ и АМ тюнерами.
 
 

Усилитель мощности Inter-M PAM-120A / PAM-340A /PAM-480A

 

На смену прекрасно зарекомендовавшим себя усилителям Inter-M  PAM-120 / PAM-240A / PAM-360A пришли более мощные модели Inter-M PAM-120A / PAM-340A / PAM-480A. Младшая модель имеет ту же выходную мощность, что и ее предшественница - 120Вт, а старшие модели имеют повышенную мощность 340 и 480 Вт соответственно.

 

Внешний вид новых моделей усилителей не претерпел больших изменений. Ко всем трем моделям (включая InterM PAM120A) можно подключать микрофонную консоль InterM RM-05A. 

 

Все 6 входов универсальны и имеют индивидуальные регулировки уровня сигнала и тембра по трём полосам, расположенные на тыльной стороне усилителя над каждым входом. Источники сигналов подключаются ко входам с помощью разъёмов  Canon XLR (male). На каждый вход можно подключать конденсаторный микрофон: на каждом входе предусмотрено включение фантомного постоянного напряжения для питания микрофона. Первые два входа являются приоритетными, причём приоритетность  можно отключать кнопочными выключателями на каждом из этих двух входе. Усилитель НЕ имеет отдельного входы для подключения мини АТС для организации внешнего пейджинга, как на предыдущих моделях усилителей. 

 

Для каскадного включения усилителей мощности (необходимо для подключения более мощной суммарной нагрузки, чем номинальная мощность усилителя в системах оповещения) используются линейные вход и выход. Вход оконечного усилителя и выход с предусилителя используются для подключения "в разрыв" блоков дополнительной обработки звука, например, микшер, компрессор или ревербератор. Для обеспечения бесперебойной работы усилителей Inter-M PAM-120A / PAM-340A / PAM-480A на клеммы резервного питания подключаются аккумуляторные батареи напряжением 24 Вольт. При необходимости предварить голосовые оповещения сигналами привлечения внимания в усилитель встроен четырехтональный гонг, который может запускаться как с микрофонной консоли InterM RM-05A, так и с контактов внешнего запуска гонга, находящихся на задней панели усилителя.

 

 В усилитель могут быть установлены блоки тюнера Inter-M PAM-T, кассетного магнитофона Inter-M PAM-D  (в настоящее время уже не поставляется) и CD-проигрывателя Inter-M PAM-CDA, для чего на лицевой панели есть два отсека. Следует, однако, учесть, что одновременное подключение блоков Inter-M PAM-D и Inter-M PAM-CDA не допускается. На выходе усилителя стоит кнопочный селектор на 5 зон оповещения, позволяющий выбирать как любую из зон, так и все сразу. Суммарная мощность нагрузки (мощность громкоговорителей) НЕ ДОЛЖНА превышать номинальную мощность усилителя. Индикатор уровня сигнала позволяет контролировать аудиосигнал на выходе усилителя. С помощью 2-х полосного регулятора тембра можно изменять АХЧ выходного сигнала.

 

 

 

Технические данные:                 PAM-120A          PAM-340A          PAM-480A

Номинальная выходная мощность при Кни = 1%, Вт 120         340         480

Диапазон воспроизводимых частот, Гц            80 ~ 20000

Коэффициент нелинейных искажений, %      

≤ 1

Входная чувствительность, мВ / Входное сопротивление, кОм         Универсальные входы XLR      1 ... 160 / 0.6

Линейный вход  PL55  100 / 15

Линейный вход оконечного усилителя PL55 1000 / 47

Выходное напряжение, В / Выходное сопротивление, Ом  Линейный выход PL55                0,5 / 600

Выход с предусилителя PL55  1 / 600

Отношение сигнал / шум, дБ 

> 100

Напряжение питания, В           

~ 110 -240

 50/60 Гц

= 24

Потребляемая мощность, Вт  130         260         360

Вес, кг  13           13,5       15

Размеры, мм  

420 х 132 х 360



Печатная плата для SE-6Н9C и 6П3С


Хочу заявить сразу - все изделия будут опробованы, т.е. проверены в работе.

 

Вот печатная плата для однотактного лампового усилителя.

 

 

    Печатная плата для SE-6Н9C и 6П3С
Пример монтажа платы.
 Печатная плата для SE-6Н9C и 6П3С
  

 Печатная плата для SE-6Н9C и 6П3С
Уже работает.
          Печатная плата для SE-6Н9C и 6П3С
 
 
                Печатная плата для SE-6Н9C и 6П3С
Опечатка! R7,R15-1 Oм при фиксированном смещении.
Плату можно запустить и в автоматическом смещении.Для этого не запаиваем все что касается смещения-VD1,C10,C11,C12,R17,R19 ,R18,R20!.-R5,R13 сажаем на корпус.  R7,R15-номинал их выбираем исходя из тока лампы 60-65мА.(360-470Ом).Паралельно им запаиваем электролитические конденсаторы емкостью 100 мкфх16В..
Все просто и надежно! 
 
 . Размеры платы 130 х 160мм.
   Схема и рекомендации по монтажу будут прилагаться при заказе.

Размеры печатной платы:130 х 160мм.

Голышка 500р.

 Набор при кенотронном питании==15100р. Силовик ТАН133. ВЫходники 80-100Вт габаритной мощности.

При мостовом===============13100
Это варианты для ламп типа 6П3С. С лампами типа 6L6<EL34 надо считать отдельно.
 

Входной трансформаторный аттенюатор

 

Входной  трансформаторный аттенюатор
 
Для HI-END!

Замени резистор на аттенюатор.!

Входной трансформаторный аттенюатор.! В-класс.

Начинаем производство входных аттенюаторов!

Железо- высокоиндуктивный пермалой.

Размеры кольца 1,5-2кв.

Данный вариант диам.-50мм. высота 15мм.

Первичная обмотка - затем вторичная с 12 -ю отводами.

Коэфициент усиления 1:5.

В качестве переключателя может быть использован любой галетный переключатель.

 

                                           Вариант с коэфициентом усиления 1:1. В-класс. 12 положений

 

Входной  трансформаторный аттенюатор

 АЧХ                                                                         0-дб.

 

Входной  трансформаторный аттенюатор

 

 

-2дб. 
 
Входной  трансформаторный аттенюатор
 
-8дб. 
 
Входной  трансформаторный аттенюатор
 
-14дб. 
 
Входной  трансформаторный аттенюатор
 
-22дб. 
 
Входной  трансформаторный аттенюатор
 
-35дб. 
 
Входной  трансформаторный аттенюатор