Сделать домашней|Добавить в избранное
 

 
» Материалы за Август 2016 года
на правах рекламы
Сортировать статьи по: дате | популярности | посещаемости | комментариям | алфавиту

Выходной двухтактный для 6П3С,EL34. ТВЗ-100РР

Выходной двухтактный для 6П3С,EL34. ТВЗ-100РР
Выходной двухтактный для 6П3С,EL34. ТВЗ-100РР

Выходной двухтактный для 6П3С,EL34. ТВЗ-100РР

 

Выходной двухтактный для 6П3С,EL34. ТВЗ-100РР

 


 

 



Габаритная мощность по железу 100Вт, 5К., Ультралинейные отводы, , нагрузка 0,4,8. Габаритные размеры:100Вт. по каркасух80х80мм., вес 2Кг..
6000, с  крышками 6950
Отзыв от Ермолаева Александра .Здравствуйте! Насколько помню, чуть больше года назад заказывал у Вас выходные трансформаторы для схемы Манакова на 6П3С. Могу отчитаться - трансформаторы великолепные! Спасибо большое! Весьма качественный звук, уже год наслаждаюсь. Весьма доволен вашими изделиями. Еще раз спасибо!
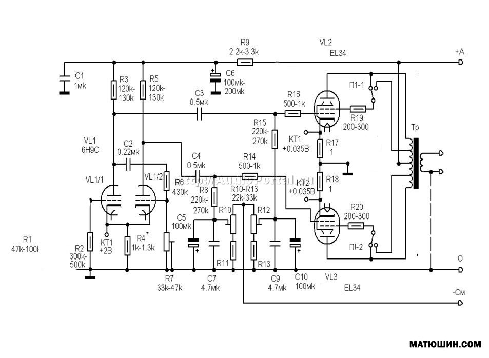
Рекомендуемая схема:
 
Выходной двухтактный для 6П3С,EL34. ТВЗ-100РР

Силовой трансформатор для схемы Манакова , Матюшина РР.

Силовой трансформатор для схемы Манакова , Матюшина РР.

Силовой трансформатор для схемы Манакова , Матюшина РР.

 



Габаритные размеры :85х50мм. ТАН-100.4 Для схемы Матюшина РР 6П15П
6500
Габаритные размеры::115х50мм. ТАН-160.5. 200Вт габаритной мощности. Для схемы Манакова РР EL 34.
8500р.
Силовой трансформатор для схемы Манакова , Матюшина РР.
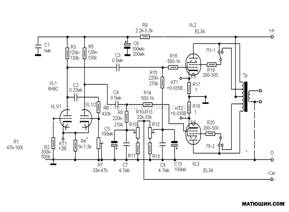
Так же для этой схемы -автор Матюшин, только смещение не используем!

Силовой трансформатор для схемы Манакова , Матюшина РР.